一、我们需要什么样的未来城市
健康、有生命力的城市,一直是人类追求的目标。
健康,是人类生存的根本;生命力,是人类得以发展的基础;所谓城市,作为实现健康生活的空间载体,是人类文明和国家治理现代化的标志。
2020年,一场席卷世界的新型冠状病毒肺炎疫情(以下简称“新冠疫情”)让城市的健康属性更显得弥足珍贵。
被誉为“世界十字路口”的纽约,成为美国疫情“震中”,昔日人满为患的时报广场等,如今空空荡荡,“美国梦”走到了现实危机的十字路口。
而在大西洋对岸的伦敦,也饱受疫情冲击,1月份变异病毒的出现,更让伦敦市长萨迪克·汗宣布伦敦进入“重大事故”状态,“这种病毒对我们城市的威胁已经到了危机点”。

而在过去唯发展论的背景下,健康显得暗淡无光,疫情就像一次全方位的大考,政府治理体系、地方应对能力和城市文明水平,都在大考中一览无遗。种种惨痛的教训都表明,在经历了经济狂飙突进之后,是时候重新思考如何建设抗风险能力强的韧性健康城市了。
面对突发性自然灾害、地质灾害以及公共卫生事件,城市能不能及时应对、迅速适应并恢复正常功能运转,将成为能否实现健康可持续发展的度量衡,关乎人类未来的生存和发展。
2019年7月,国务院发布了《关于实施健康中国行动的意见》,明确提出要推进“健康城市和健康村镇”的建设。此举可视为将健康城市、健康村镇作为地方政府实施健康中国战略的有力抓手。
因此,如何让城市更健康,将成为未来城市的核心竞争力。
可以预见在中国城市化进程的下半场,健康城市建设正成为中国城市政府的一项重要工作,健康城市将成为“健康中国2030”规划目标实现的战略抓手和必要条件。
二、健康中国 政策先行
从2016年“健康中国2030”纲要的正式发布、到2017年健康中国战略正式列入十九大报告,国家对于全民健康的显著变化:构建全方位、全周期的以人为核心的健康服务,转变医疗卫生与健康发展方式,从传统的疾病救治拓展到疾病预防的生命健康保障。
2016年,《健康中国2030规划纲要》
2017年,《关于促进健康旅游发展的指导意见》
2018年,《关于促进“互联网+医疗健康”发展的意见》
2019年,国务院相继印发了《国务院关于实施健康中国行动的意见》、《健康中国行动组织实施和考核方案》,成立国字号的健康中国行动推进委员会,制定印发《健康中国行动(2019-2030年)》,为实施健康中国战略绘就了行动“路线图”
2020年6月,《中华人民共和国基本医疗卫生与健康促进法》正式实施
概括来说,健康中国的实施路线图包括3个方面、15项专项行动,凸显了全民健康对于国家富强、民族复兴的根本地位。

可以说,健康中国行动路线图,不但制定了一系列的目标、指标和实施路径,更涵括了对政府、社会和公众的任务和建议。健康中国的实施,一定是要动员政企民三方广泛参与,凝聚三方共识,推广健康生活方式、提升全民健康素养,形成强大合力,真正实现从以治病医疗为中心转向以健康预防为中心。
三、构建有韧性的智慧健康城市
什么是韧性健康城市,至少应该包含三层含义:
有健全的机能,是城市的机能正常,包括生态、生产、生活等城市空间机能正常,以及保障产业、人和物品正常运转的城市服务机能;
有充足的韧性,对突发公共事件的抵抗能力较强,面对内外环境变化能够快速应变;
有健康的活力,确保城市的人流、产业流、交通流、信息流能够实现内外的健康流动。
近年来,智纲智库(ID:wzggzswx)一直主动探索中国特色健康城市的发展模式,并有机会相继介入了国内具有代表性城市的战略研究课题,形成了一系列关于健康城市的研究成果。
国际健康城市的模式研究
(1)新加坡“全域化”健康城模式
模式特色:以区域组团化发展的理念,立足新加坡6大公立综合医院,实现医疗健康覆盖全域、多元需求。
模式架构:依托公立综合医院为核心,集基层医疗、急症医疗、社区医院(亚急症医疗)、长期护理(养疗院、退休院)、安宁护理(临终关怀所)等多种医疗健康功能,整合医疗、科教、生产、居住、购物、休闲等,实现资源均匀分布、区域组团化发展。

图示:新加坡全域健康城模式
(2)英国“健康宜居新城”计划
模式特色:把“健康”理念与城乡建设紧密结合。为应对肥胖、缺乏运动、老龄化、心理亚健康等英国普遍存在的健康问题,将“健康城”主题植入新城开发和旧城改造,以住宅地产项目为引擎凝聚多方力量参与,营造新型生活环境和基础设施等方式为主要途径来一方面可引导居民采取健康的生活方式,另一方面可帮助居民有效获取医疗资源。
发展计划:英国最大国家医疗服务体系NHS(National Health Service)于2016年发表声明,将在全英国范围内选取10个重点区域、15年内建造5.3万户新楼盘,旨在为英国人提供更多的“健康新居”,打造宜居新城概念。

图示:10个重点区域由来自当地政府、房屋协会、英国国家医疗服务系统和房地产开发商选出,分别处于不同发展阶段,包括达灵顿、法尔德、朗科恩、诺斯托、比斯特、牛津、伦敦、艾比斯费列、怀特希尔和波顿,以及克瑞布鲁克。
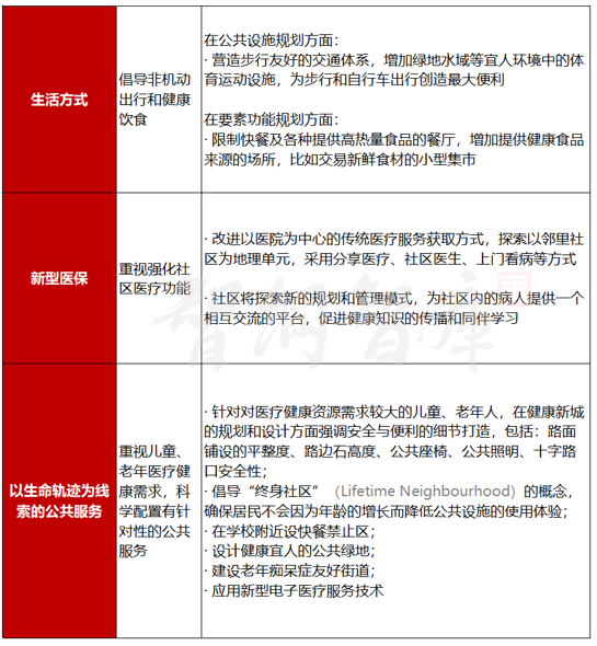
模式架构:由英国国家医疗服务系统(NHS)发起,联合当地政府、房屋协会、和房地产开发商参与,从三个切入点着手——生活方式、新型医保、以生命轨迹为线索的公共服务:

智纲智库的前沿探索——深圳福田区韧性健康城区
2020年3月,正值新冠肺炎疫情期间,智纲智库(ID:wzggzswx)应邀参与《深圳福田区建设韧性健康城区》课题研究,助力中国特色韧性健康城市的战略体系架构。
(1)发展理念
围绕福田区“打造全球领先、中国特色社会主义韧性健康示范城区”的发展目标,智纲智库认为未来的韧性健康城市,必须构建以数字医疗健康推动智慧化协同管理体系,并提出韧性健康城区建设的五大理念。
· 线上线下一体的理念。探索运用大数据、人工智能、云计算等科技手段实现重大疫情防控的数字化管控,打通从线上‘疫情监测、远程诊疗、循证筛查、数据共享’到线下‘临床救治、防控组织、部门协同、物资保障’的一体化公共卫生体系和应急管控平台,提高公共卫生事件预警能力。
· 智慧健康“新城”理念。借鉴国内外智慧健康城市建设经验,加大5G、大数据、人工智能、物联网等新型数字化基础设施建设,引入更加先进的发展理念,在智慧城市、国际健康都市的框架下推进公共卫生安全体系的规划建设,建立一个国际化标准的‘健康理念先进、健康服务高效、健康设施完善、健康产业兴盛、健康环境宜居’的智慧健康新城示范标杆,让福田区真正实现脱胎换骨。
· 跨区域协同防控理念。重大疫情防控关乎全人类的安危,而不仅是一个城市、一个国家的问题。建立健全跨区域联防联控机制,以命运共同体的战略思维指导疫情防控。包括在疫情防控措施、诊断筛查治疗、实验室检测、医学临床实验、科学信息共享等方面,进一步加强区域、国际沟通和信息交流、协调行动,共同维护地区和全球公共卫生安全。
· 数字化医疗健康理念。借鉴新加坡高质量社区诊所和家庭医生的基层诊疗模式,以数字化医疗赋能分级诊疗体系,打通基层医疗健康中心与大中型医院在“治与养、急与慢、大与小”的精准协同、共诊共治,完善基层医疗机构在诊断救治、健康管理、数据共享、远程诊疗和健康服务的专业质量,实现硬件医疗设施高效集约与线上医疗资源动态均衡,确保优质医疗资源均衡分布和公共医疗资源的价值最大化。
· “健康入万策”的理念。将健康发展理念融入城市发展的多方面政策,包括城市公共治理、国土空间规划、产业经济发展、城市更新与社区治理、公共卫生普及、生活方式与消费以及公共出行习惯等,推进“健康中国”建设、实现从全面小康到全民健康。
(2)实施策略
基于福田区建设韧性健康城区的发展目标以及五大发展理念,智纲智库分别从从政府管理、部门机构、预防保障、公共卫生等四个层面提出关于未来健康城市应对公共卫生疫情防控治理的政策建议。
· 政府管理层面:
重构公共安全治理架构;
提升公共安全法定地位;
健全跨区域联防联控机制;
开展公共卫生服务体系评价研究;
探索构建数字化国际医疗协作平台。
· 部门机构层面:
强化疾控部门的专业素养,让专业的人、专业的机构做专业的事;
探索更智能化的防控手段,综合运用大数据、人工智能等科技手段应对重大突发事件。
· 预防保障层面:
完善公共安全的应急保障,实现防控应急预案、设施保障和物资保障常态化;
以智慧医疗赋能分级诊疗,确保重大疫情期间公共医疗资源的价值最大化;
构建迅速的社区动员体系,要发动群众共防共治;
舆情信息管理要规范透明,确保稳定的社会秩序。
· 公共卫生层面:
为更好应对突发公共卫生事件,必须实现公共卫生服务的全覆盖与均等性;
研究在线卫生服务的意愿,为在线公共卫生服务和制定相关政策提供数据。
伴随着2020全面建成小康社会、开启全民健康的新时代,作为“健康中国2030”实施的战略抓手,韧性健康城市不仅仅是停留于规划概念,必须立足中国城市发展实际,研究世界健康城市发展趋势和演变,构建中国特色的健康城市的发展理论和支撑体系,指导新时代的健康城市、健康城区的探索与实践。(完)

